189-2346-7261
网站首页
关于我们
公司简介
顾问团队
公司资讯
国内上市
主板上市
中小板上市
创业板上市
科创板上市
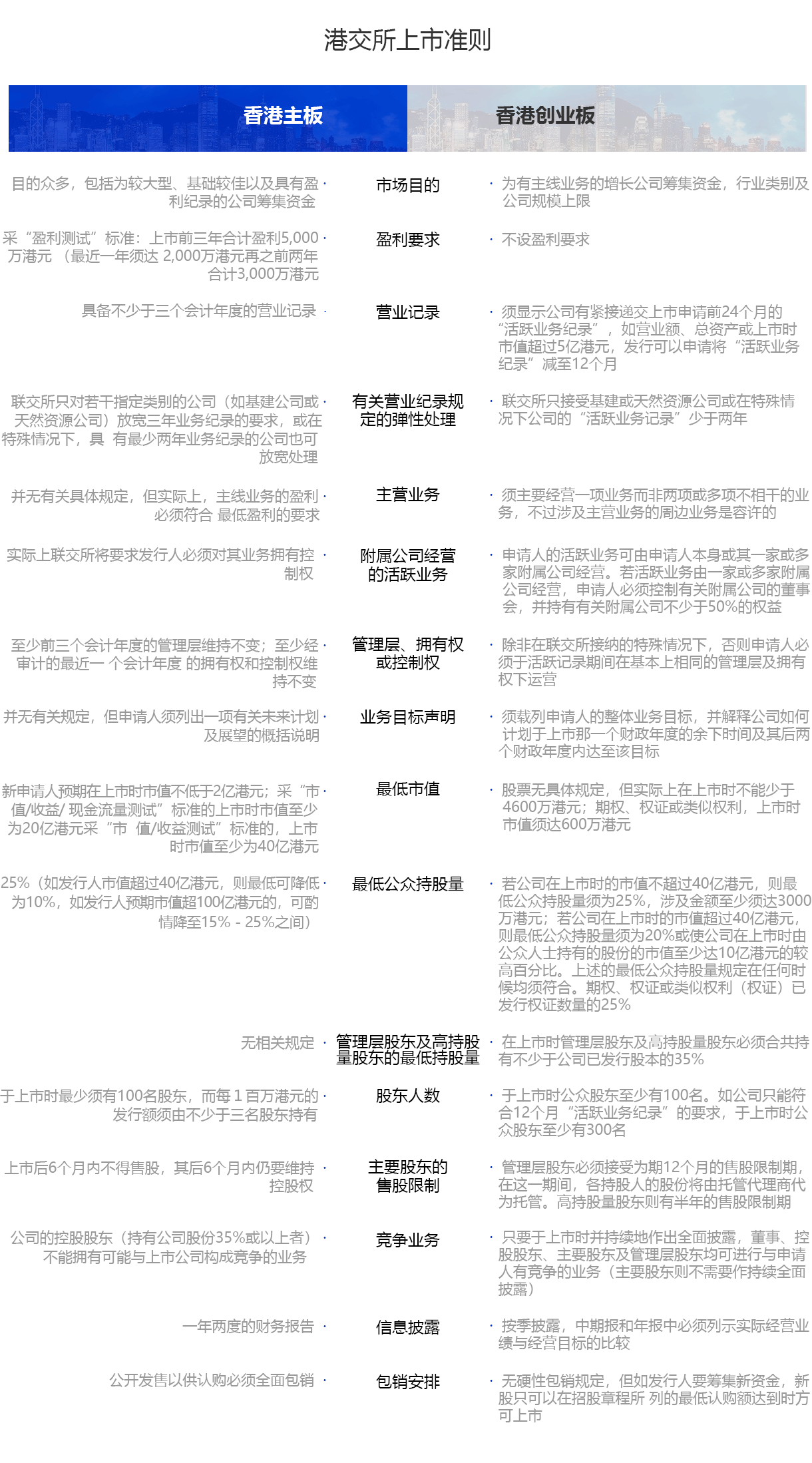
香港上市
上市标准
美国上市
纽交所上市
纳斯达克上市
OTC
境外上市
英国上市
加拿大上市
澳大利亚上市
服务项目
专利申请
转型升级
商标申请
软著申请
公司注册
上市辅导
联系我们
首页
>
上市辅导
国内上市
香港上市
美国上市
境外上市
上市标准
2019-09-04
服务优势
SERVICE ADVANTAGES